学生园地
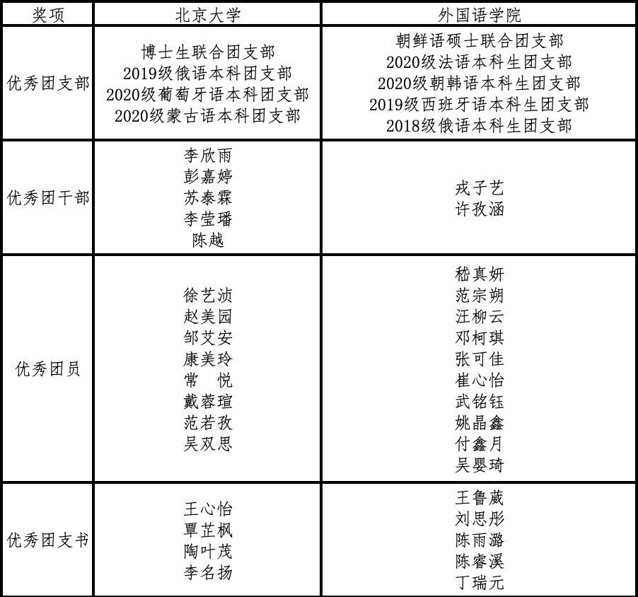
开云(中国)2020—2021学年度共青团系统表彰名单
2022-06-07
为深入学习贯彻习近平新时代中国特色社会主义思想和党的十九届六中全会精神,深化共青团改革,调动基层团组织的积极性、主动性和创造性,全面构建基层团组织“凝聚青年、服务大局、当好桥梁、从严治团”四维工作格局,引导广大青年坚定理想信念,立鸿鹄志、做奋斗者,努力成为德、智、体、美、劳全面发展的社会主义建设者和接班人,争做“爱国、励志、求真、力行”的圆梦新一代,院团委开展了2020—2021学年开云电子登录共青团系统先进集体和先进个人评选工作,现将表彰名单公布如下。

