English
|
旧版
开云电子登录
学院介绍
院长致辞
师资队伍
组织机构
学院领导
联系我们
学院管理
党务工作
人事管理
行政管理
教学管理
本科生
研究生
辅修
翻译硕士
进修教师
常用下载
科研管理
科研动态
科研项目
学术机构
常用下载
学生园地
新闻动态
通知发布
学生活动
学院团委
就业信息
自动办理
外事外教
外事活动
现任外教
服务指南
孔子学院
继续教育
培训项目
英语专升本
日语自考
申请报名
文件下载
图书分馆
院友之家
院友通讯
院友回忆
院友录
发展基金
教工之家
工会公告
工会活动报道
开云电子登录
+
学院介绍
院长致辞
师资队伍
组织机构
学院领导
联系我们
学院管理
+
党务工作
人事管理
行政管理
教学管理
+
本科生
研究生
辅修
翻译硕士
进修教师
常用下载
科研管理
+
科研动态
科研项目
学术机构
常用下载
学生园地
+
新闻动态
通知发布
学生活动
学院团委
就业信息
自动办理
外事外教
+
外事活动
现任外教
服务指南
孔子学院
继续教育
+
培训项目
英语专升本
日语自考
申请报名
文件下载
图书分馆
院友之家
+
院友通讯
院友回忆
院友录
发展基金
教工之家
+
工会公告
工会活动报道
继续教育
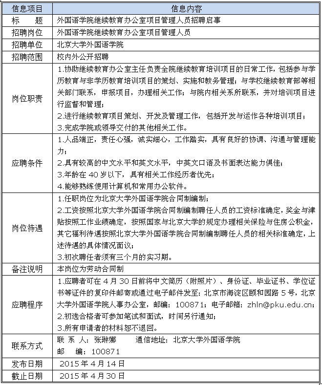
开云(中国)继续教育办公室项目管理人员招聘启事
2015-04-14
星空网页版登录入口
|
满冠体育
|
乐动网页版登录入口
|
MK.COM
|
星空·官方端在线登入
|
世界杯体育官方网站-综合赛事平台
|
MK体育官方网站
|
开云手机平台
|
华体会app
|